Category Archives: Kiến Thức
11. FORECAST thầy Ngọc Bách tháng 9 đến tháng 12 – 2021
FORECAST thầy Ngọc Bách tháng 9 đến tháng 12 đây nha https://drive.google.com/file/d/1lqv_sfHn5T_0fUvzQBNb7Tl_sxtrV5ba/view + Thông tin [...]
12. Các Dạng Email Để Thực Hành
Các dạng Email 1. Formal email of request exercise Dear Mr Mitchell, I am writing [...]
10. Các Trang Web Tư Học Ielts 0- 8.0
I. Các trang web học online 1. IELTS Simon Link: http://ielts-simon.com/ Đây là trang web [...]
07. Tóm Tắt PMI ACP EXAM PREP – MIKE GRIFFITHS
PMI ACP EXAM PREP – MIKE GRIFFITHS PMI ACP Chapter 1 Industrial Work vs. Knowledge [...]
Cách chia User story cho từng Sprint hiệu quả theo mô hình Scrum
Cách chia User story cho từng Sprint hiệu quả theo mô hình Scrum Bài viết [...]
Sep
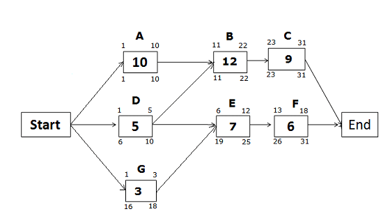
So Sánh Critical Path Method and Critical Chain Method
SO SÁNH CRITICAL PATH METHOD VÀ CRITICAL CHAIN METHOD Trong Quản lý tiến độ dự [...]
Sep
Bí quyết giúp làm việc dễ dàng với các bên liên quan (stakeholders) khó tính
Bí quyết giúp làm việc dễ dàng với các bên liên quan (stakeholders) khó tính [...]
Sep
Quản lý cấu hình vs Quản lý thay đổi
Quản lý cấu hình vs Quản lý thay đổi Thay đổi là chuyện gần như [...]
Sep
